增值税是我国第一大税种,2024年增值税收入约6.57万亿元,占全部税收收入38%。为保障《中华人民共和国增值税法》(以下简称《增值税法》)自2026年1月1日起正式施行,财政部会同税务总局于2025年8月11日在官网发布《中华人民共和国增值税法实施条例(征求意见稿)》(以下简称“意见稿”),并向社会公开征求意见。“意见稿”全文分六章57条,共7078字。全文充分体现了党的二十届三中全会关于“全面落实税收法定原则,规范税收优惠政策,完善对重点领域和关键环节支持机制”的会议精神。以下就“意见稿”中对纳税人影响比较大的十四个核心要点并结合案例进行分析,供读者参考。
1
贷款服务及与贷款直接相关的费用
进项税额不得抵扣
“意见稿”第二十条规定,纳税人购进贷款服务,及其向贷款方支付的与该笔贷款直接相关的投融资顾问费、手续费、咨询费等费用,对应的进项税额不得从销项税额中抵扣。基本平移了《财政部 国家税务总局关于全面推开营业税改征增值税试点的通知》(财税〔2016〕36号,简称“36号文”)中关于“贷款服务进项税额不得抵扣”的相关规定,按照税制平移的思路,保持现行税制框架和税负水平基本不变的原则。
《增值税法》2024年12月25日正式表决通过以来,纳税人最关心的莫过于贷款服务的进项税额是否可以抵扣。尽管《增值税法》第二十二条删除了“购进贷款服务的进项税额不得从销项税额中抵扣”的内容,但同时又增加了“国务院规定的其他进项税额不得从其销项税额中抵扣”的条款,充满了悬念。最终“意见稿”并没有像大多数人期望的那样允许抵扣,而是维持现状不变。
关于贷款服务的进项税额不允许抵扣的原因问题,财政部在2019年8月27日回复政协十三届全国委员会景柱委员时,在《财政部关于政协十三届全国委员会第二次会议第3983号(财税金融类339号)提案答复的函》(财社函〔2019〕第17号)二、关于精准减免实体企业税费的建议(三)关于融资费用纳入增值税抵扣链条问题中提到:“贷款利息纳入抵扣有利于完善增值税抵扣链条,在实行现代增值税制度的国家也有实践。但由于贷款利息纳入抵扣影响较广,行业受益面不均衡,企业受益程度也存在较大差异,需要审慎决策、稳步推进。下一步,我们将结合制度改革步骤、设计和征管条件,统筹考虑委员建议”。
综合目前的形势判断,将贷款服务的进项税额纳入到抵扣范围将是一个长期的决策过程。
2
长期资产混合用途按照金额分类处理,
税收监管更精准
“意见稿”第二十六条规定,长期资产(固定资产、无形资产、不动产)既用于一般计税方法计税项目,又用于五类不允许抵扣项目的(简称混合用途),原值不超过 500万元的单项长期资产,对应的进项税额可以全额从销项税额中抵扣;原值超过500万元的单项长期资产,购进时先全额抵扣进项税额,同时在混合用途期间,应当根据折旧或者摊销年限,再计算五类不允许抵扣项目对应的不得从销项税额中抵扣的进项税额,逐年调整。此举改变了“36号文”规定的固定资产、无形资产、不动产用于混合用途的,其进项税额可以全额抵扣的情况。

例如:甲公司(一般纳税人)购进一栋10层的楼房,1层用于经营,2-10层用于员工宿舍,支付价款1000万元,另外支付增值税90万元,折旧年限20年。(单位:万元)

3
征收管理加强,小规模纳税人
补税时适用税率(征收率)
将发生重大变化
“意见稿”第三十八条规定,单位和个体工商户年应征增值税销售额超过小规模纳税人标准的,应当向主管税务机关办理一般纳税人登记,并自超过小规模纳税人标准的当期起按照一般计税方法计算缴纳增值税。这一规定意味着未来一旦小规模纳税人进行补税时,不能全部按照简易计税方法补税,而是要分成两部分:未达到小规模纳税人标准的部分按照简易计税方法和适用征收率进行补税,超过小规模纳税人标准的部分按照一般计税方法和适用税率进行补税。这样会极大增加小规模纳税人补税时因未及时转为一般计税方法纳税人的税负。从长远看,合规经营才是长久之道。
按照《国家税务总局关于界定超标准小规模纳税人偷税数额的批复》(税总函〔2015〕311号)的规定,纳税人年应税销售额超过小规模纳税人标准且未在规定时限内申请一般纳税人资格认定的,主管税务机关应制作《税务事项通知书》予以告知。纳税人在《税务事项通知书》规定时限内仍未向主管税务机关报送一般纳税人认定有关资料的,其《税务事项通知书》规定时限届满之后的销售额依照增值税税率计算应纳税额,不得抵扣进项税额。税务机关送达的《税务事项通知书》规定时限届满之前的销售额,应按小规模纳税人简易计税方法,依3%(目前适用征收率是1%)征收率计算应纳税额。
例如,戊玉石加工厂(先为小规模纳税人,后转为一般纳税人),2021年-2023年通过第三方支付平台取得销售货物收入(不含税)2.36亿元,未及时申报缴纳增值税,后被税务机关检查并处理。列表如下:(单位:元)

通过该税务稽查案例可以得知,在目前的税法规定下,小规模纳税人补税时,针对税务机关送达的《税务事项通知书》规定时限届满之前的销售额,均可按小规模纳税人简易计税方法和3%(目前适用1%)的征收率计算应纳税额。如果当时国家针对小规模纳税人有免税政策,也可以享受免税优惠。
4
列举了“四种情形”外的非应税交易
对应的进项税额不得抵扣
“意见稿”第二十二条规定,纳税人购进货物、服务、无形资产、不动产用于增值税法第六条以外的非应税交易的,对应的进项税额不得从销项税额中抵扣。在实务操作中,部分基层税务机关会因为纳税人购进货物、服务用于不征增值税项目,而被要求将对应的进项税额转出。
同时,需要注意的是,《增值税法》中不征收增值税只包括四种情形:
(一)员工为受雇单位或者雇主提供取得工资、薪金的服务;
(二)收取行政事业性收费、政府性基金;
(三)依照法律规定被征收、征用而取得补偿;
(四)取得存款利息收入。
其中,“依照法律规定被征收、征用而取得补偿”在“36号文”中属于免税项目,对应的进项税额应该进行转出。按照“意见稿”的规定,从2026年1月1日起,因被征收、征用取得的补偿收入对应的进项税额将不必进行转出,对此类纳税人是一个巨大的福音,彻底消除了实务操作中的争议问题。
但是需要注意的是,“意见稿”只允许上述列举的四种不征收增值税情形对应的进项税额允许抵扣,其他非应税交易对应的进项税额不允许抵扣。例如,“36号文件”规定,在资产重组过程中,通过合并、分立、出售、置换等方式,将全部或者部分实物资产以及与其相关联的债权、负债和劳动力一并转让给其他单位和个人,其中涉及的不动产、土地使用权转让行为属于不征收增值税项目。那么在《增值税法》正式实施后,如果没有新的补充政策,按照“意见稿”的规定,其对应的进项税额将不能抵扣。
例如,丁公司(增值税一般纳税人)2016年12月新购入不动产支付总价款10000万元,另外支付增值税进项税额900万,2026年12月被政府拆迁,净值还剩余50%。

5
进项税额的分摊首次引进了“清算”概念
“意见稿”第二十三条规定,一般纳税人购进货物(不含固定资产)、服务,用于简易计税方法计税项目、免征增值税项目而无法划分不得抵扣的进项税额,按照公式计算当期不得抵扣的进项税额。纳税人应当按照上述公式逐期计算不得抵扣的进项税额,并在次年1月纳税申报期内依据全年汇总数据进行清算调整。
增加对纳税人提出了全年清算调整的要求,一举消除了“36号文”中计算公式中“当期”的概念不清晰,以及如果纳税人各个月份取得的进项税额和简易计税项目、免税项目不均衡时对纳税人造成的税务风险,同时规避了由税务机关做年度清算的实务操作争议问题。
6
简化了纳税义务发生时间的判断标准
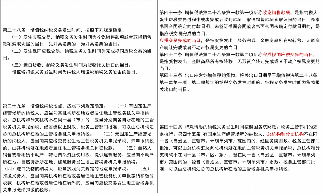
“意见稿”第四十一条规定,增值税法第二十八条第一款第一项所称收讫销售款项,是指纳税人发生应税交易过程中或者完成后收到款项;取得销售款项索取凭据的当日,是指书面合同确定的付款日期,未签订书面合同或者书面合同未确定付款日期的,是指应税交易完成的当日。应税交易完成的当日,是指货物发出、服务完成、金融商品所有权转移、无形资产转让完成或者不动产权属变更的当日。

《增值税暂行条例实施细则》对增值税纳税义务发生时间的确认方式有7项,而“36号文”对增值税纳税义务发生时间的确认方式有5项,部分条款已经不适用目前的电子化支付场景,所以“意见稿”对增值税纳税义务发生时间的确认方式进行了简化,更便于纳税人进行判断和操作。
7
证实了无偿提供服务
不再被作为视同应税交易
“意见稿”第四十二条规定,增值税法第二十八条第一款第二项所称完成视同应税交易的当日,是指货物发出、金融商品所有权转移、无形资产转让完成或者不动产权属变更的当日。比“意见稿”第四十一条应税交易完成的当日(指货物发出、服务完成、金融商品所有权转移、无形资产转让完成或者不动产权属变更的当日)少了一项“服务完成”。意味着证实了无偿提供服务不再被作为视同应税交易。
8
对出口货物和跨境销售服务
申报免税增加了36个月的最长期限
“意见稿”第五十一条规定,纳税人出口货物适用免征增值税的,报关出口之日起三十六个月内未申报免税的,视同向境内销售货物,应当按规定缴纳增值税。第五十二条规定,纳税人跨境销售服务、无形资产适用免征增值税的,自纳税义务发生之日起三十六个月内未申报免税的,视同向境内销售服务、无形资产,应当按规定缴纳增值税。此规定意味着给出口业务申报免税的期限加上了“紧箍咒”,避免了纳税人长期不申报免税。将对跨境电商申请退税带来一定的影响。
根据《财政部 税务总局关于明确国有农用地出租等增值税政策的公告》(财政部 税务总局公告2020年第2号)第四条规定,纳税人出口货物劳务、发生跨境应税行为,未在规定期限内申报出口退(免)税或者开具《代理出口货物证明》的,在收齐退(免)税凭证及相关电子信息后,即可申报办理出口退(免)税;未在规定期限内收汇或者办理不能收汇手续的,在收汇或者办理不能收汇手续后,即可申报办理退(免)税。现有规定意味着出口退税申请退(免)税是没有最长时间限制的。
9
增加了反避税条款
“意见稿”第五十六条规定,纳税人实施不具有合理商业目的的安排而减少、免除、推迟缴纳增值税税款,或者增加、提前退还增值税税款的,税务机关有权按照合理方法予以调整。法律对查处上述行为另有规定的,从其规定。本条款为新增条款,将原来常用于企业所得税方面的反避税条款也纳入到增值税中,扩大了反避税范围,显示出监管机构对增值税的重视程度,也显示未来的反避税监管重点也将有所变化。
10
明确了服务和
无形资产在境内消费的判断标准
“意见稿”第四条规定,增值税法第四条第四项所称服务、无形资产在境内消费,是指下列情形:
(一)境外单位或者个人向境内单位或者个人销售服务、无形资产,在境外现场消费的服务除外;
(二)境外单位或者个人销售的服务、无形资产与境内的货物、不动产、 自然资源直接相关;
(三)国务院财政、税务主管部门规定的其他情形。
此规定是“消费地原则”的具体解释,只要服务、无形资产在境内消费或者与境内的货物、不动产、自然资源直接相关,就应该在境内交税。例如,境外老师通过互联网对境内学生提供传授英语的在线课程,学生在境内消费,按照“意见稿”的规定,就应该在境内缴纳增值税。
11
混合销售(一项应税交易)
更强调主附关系
“意见稿”第十条规定,一项应税交易中包含两个以上涉及不同税率、征收率的业务。业务之间具有明显的主附关系。主要业务居于主体地位,体现交易的实质和目的;附属业务是主要业务的必要补充,并以主要业务的发生为前提。
例如,乙公司给丙客户销售水泥产品,同时向对方提供运输服务,此时运输服务和销售水泥属于一项应税交易,销售水泥业务属于主体地位。运输服务应该和销售水泥产品按照一项应税交易和13%的税率计算缴纳增值税。
12
增加税款退回条款
“意见稿”第十四条规定,纳税人按照简易计税方法计算缴纳增值税的, 因销售折让、 中止或者退回而退还给购买方的销售额,应当从当期销售额中扣减。扣减当期销售额后仍有余额造成多缴的税款,可以从以后的应纳税额中扣减或按规定申请退还。此举改变了以前只能向后结转而不能申请退税的规定,对纳税人减少资金占用是个利好的消息。
13
非正常损失的不动产和不动产
在建工程所耗用设计服务的
进项税额可以抵扣
“意见稿”第十九条规定,增值税法第二十二条第三项所称非正常损失项目包括以下情形:
(三)非正常损失的不动产,以及该不动产所耗用的购进货物和建筑服务;
(四)非正常损失的不动产在建工程所耗用的购进货物和建筑服务。
“36号文”附件一《营业税改征增值税试点实施办法》第二十七条规定,下列项目的进项税额不得从销项税额中抵扣:
(四)非正常损失的不动产,以及该不动产所耗用的购进货物、设计服务和建筑服务。
(五)非正常损失的不动产在建工程所耗用的购进货物、设计服务和建筑服务。
“意见稿”新规定不得抵扣的内容比“36号文”少了设计服务,意味着纳税人发生非正常损失的不动产和不动产在建工程所耗用设计服务对应的进项税额可以抵扣。
14
税收优惠政策用词更加精准,
监管更加严格
“意见稿”第二十七条规定,农产品,是指初级农产品。第二十八条规定,医疗机构不包括美容医疗机构(含美容医疗诊所)。第二十九条规定,古旧图书,是指向社会收购的古书和旧书。第三十条规定,残疾人个人提供的服务,是指残疾人本人为社会提供的服务。第三十三条规定,门票收入,是指第一道门票收入。这些规定一方面使得税收优惠政策精准到达被扶持的对象。另一方面,避免无限扩大化,滥用税收优惠现象的出现。例如,有些纳税人开设医疗机构,实际从事的却是高利润的美容医疗服务。但由于“36号文”没有对医疗机构进行限制,使得不该享受该项税收优惠政策的纳税人享受了税收优惠,偏离了税收优惠政策的立法本意。
同时,“意见稿”第三十五条规定,纳税人未单独核算增值税优惠项目销售额、进项税额,或者通过提供虚假材料等各种手段违法违规享受增值税优惠的,不得享受该项税收优惠,已享受增值税优惠的,由税务机关追回不得享受优惠期间相应的税款;构成逃税的,按照有关规定予以处理。强调了纳税人享受税收优惠时应该履行单独核算的义务。同时,赋予税务机关可以追回因纳税人违法享受优惠而少缴税款的权利。
总体而言,“意见稿”体现了“保持增值税税制基本稳定、税负水平总体不变,同时,总结实践经验、体现改革成果,对于健全有利于高质量发展的增值税制度,规范增值税的征收和缴纳,保护纳税人的合法权益,具有重要意义”的立法原则和精神。虽然“意见稿”已经准备的很完善和充分,但是“意见稿”仍有10处“由国务院财政、税务主管部门规定”的条款,意味着在《增值税法》正式实施之前仍会有大量的配套文件要出台,纳税人要紧密关注相关部门的政策发布情况,及时学习,提早做出预判,结合自身业务实际情况,提前准备,做到未雨绸缪。
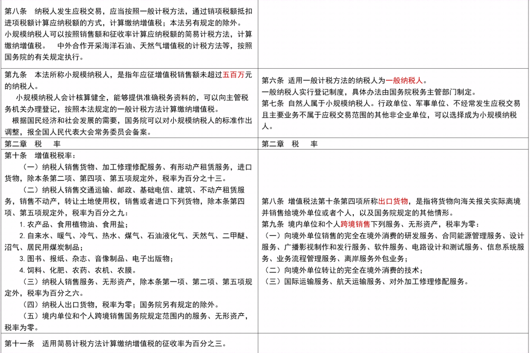
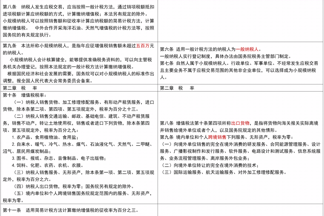
附件:增值税法和增值税法实施条例(征求意见稿)对比表















天职国际会计师事务所
税务板块质监与技术支持部
免责声明:本文是为提供一般信息的用途所撰写,并非旨在成为可依赖的会计、审计、税务、法律或其他专业意见,更不可用于任何商业用途。阅读者应区分具体情形,合理运用执业判断进行分析。本所及相关编写人员不对依据本资料采取或不采取行动的任何损失承担责任。
如欲转载本文,务必原文转载,不得修改,且标注转载来源为:天职国际官方微信公众号。如需修改内容,需要获得天职国际的书面确认。
