关于我们
服务范围
机构设置
团队介绍
诚聘英才
联系我们
登录
注册
首页
财税资讯
财税法规
政策解读
税收筹划
实务研究
税收答疑
税务风控
财税专题
财税咨询
天赋税讯
实务研究
税收征收管理
基金、费
增值税
消费税
营业税(已废止)
资源税
车辆购置税
关税
企业所得税
个人所得税
土地增值税
印花税
房产税
车船税
契税
城镇土地使用税
耕地占用税
城建税与教育附加
进出口税收
外资企业税收
税收条约
环境保护税
财务与会计
注册会计师
资产评估师
税法建设
国际税收
内部控制
破产法
基金、费
关税及海关代征增值税
综合
增值税
位置:
网站首页
>
实务研究
>
增值税
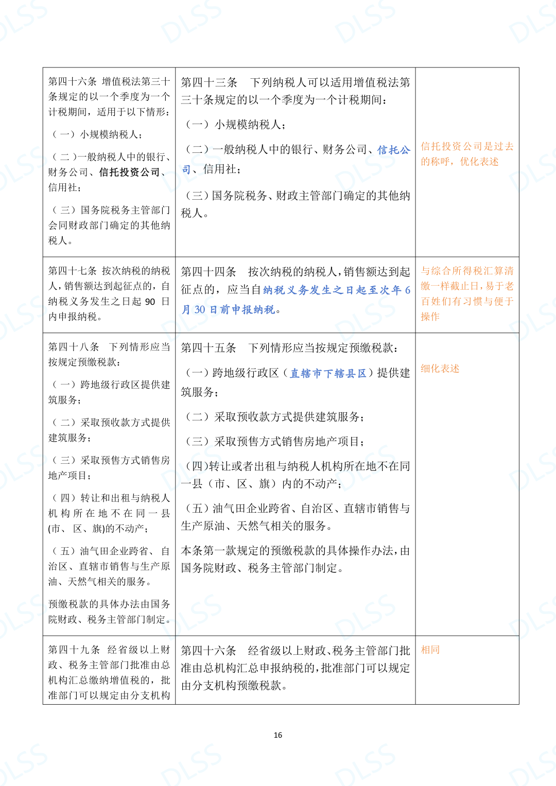
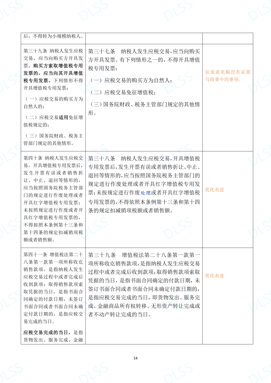
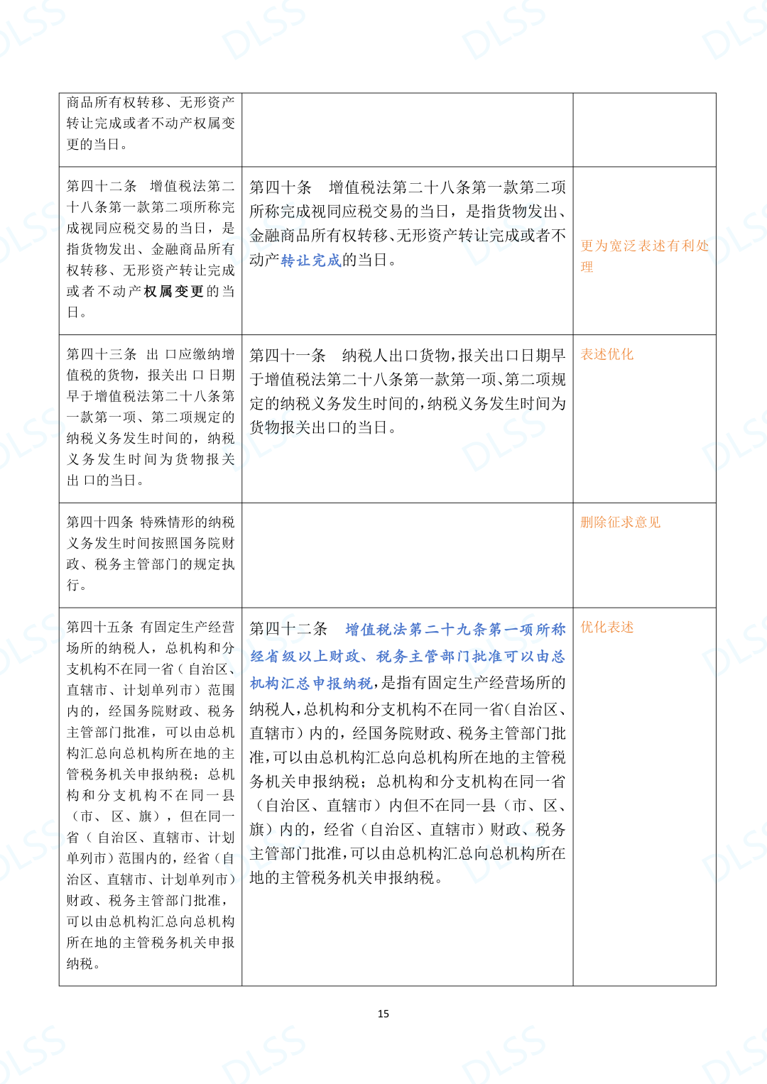
1rzk65u5twiml,byageantrjei
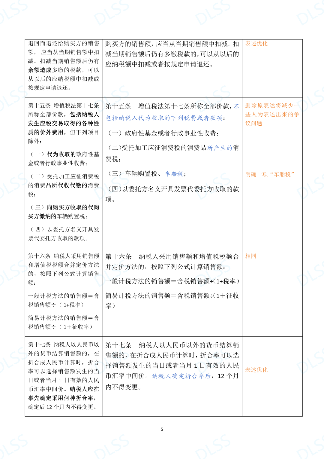
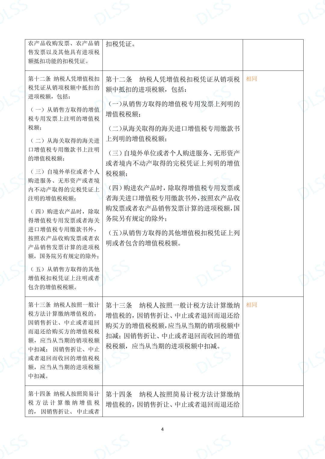
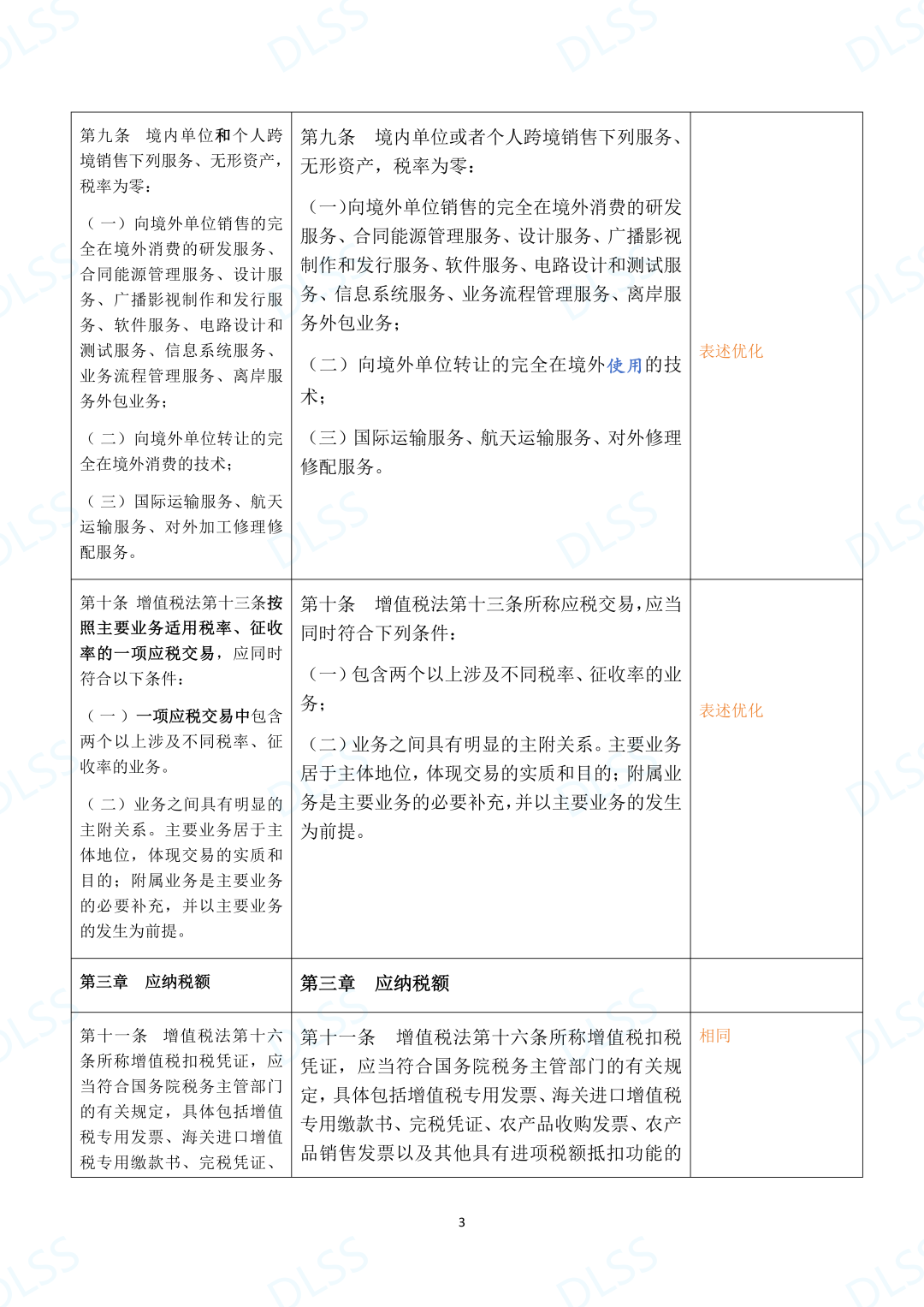
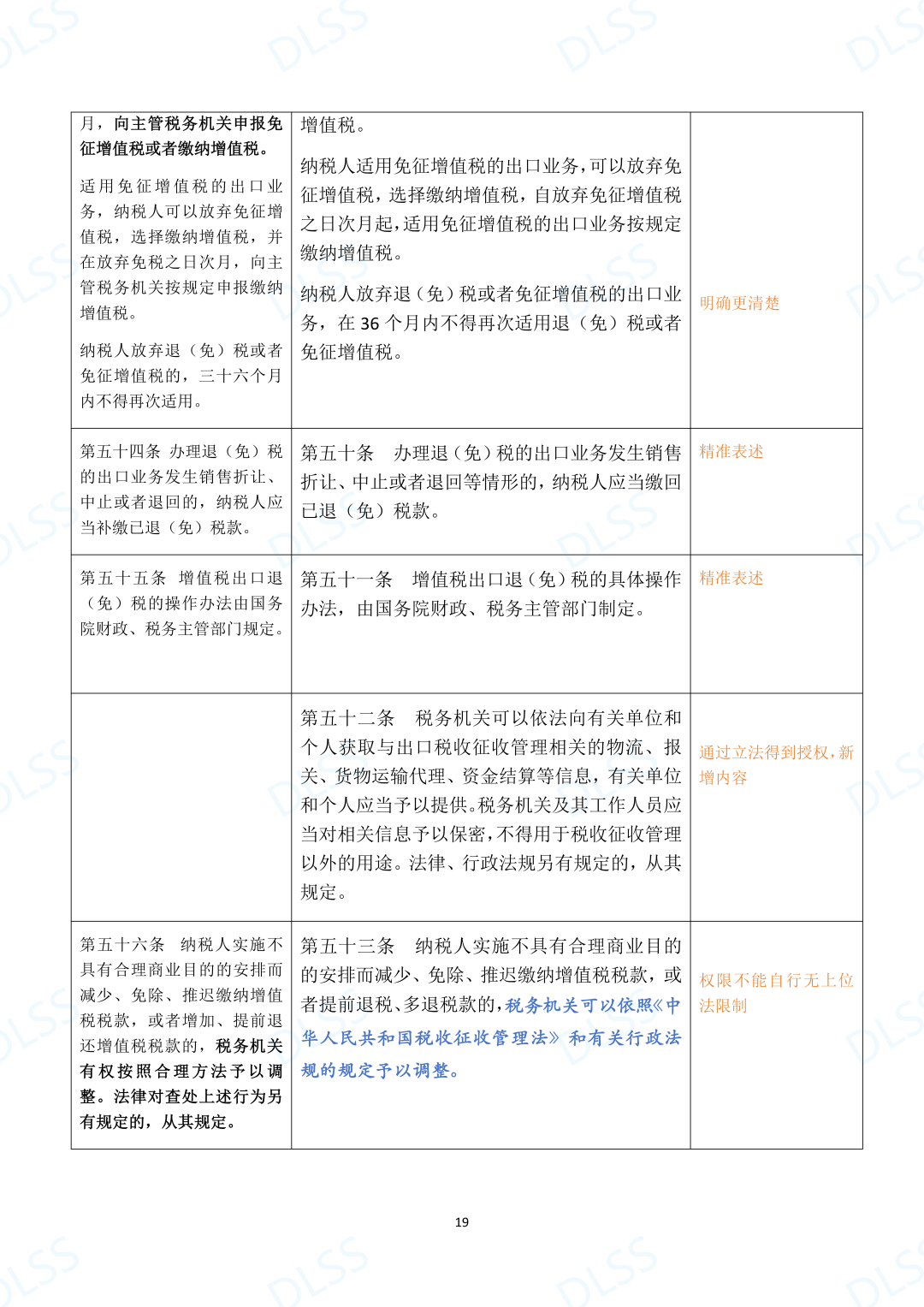
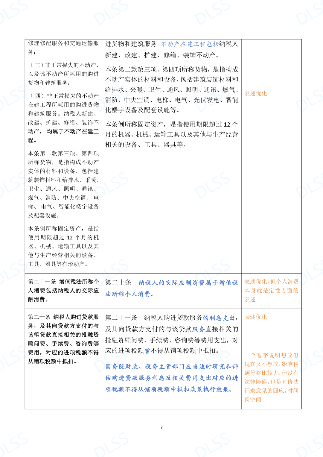
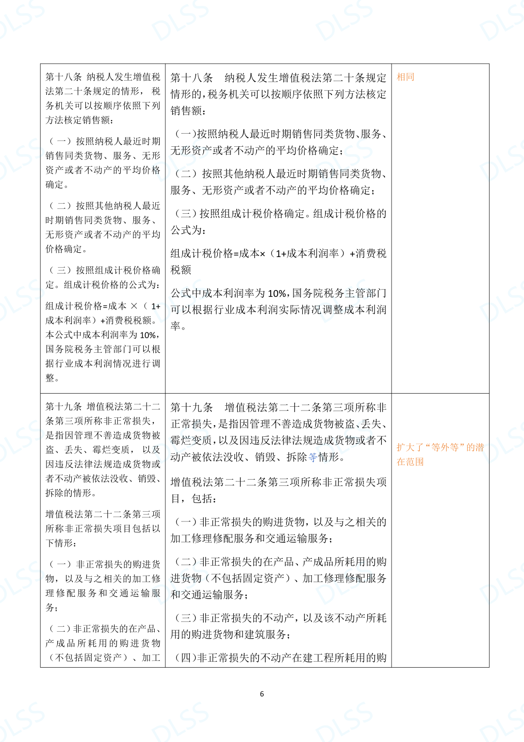
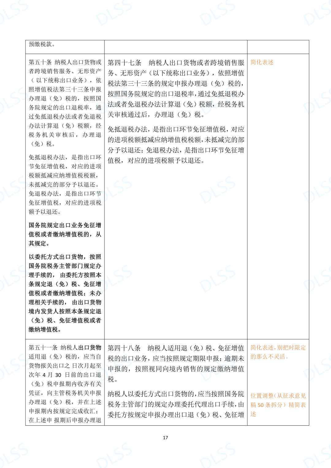
《增值税法实施条例》之征求意见稿 VS 正式发布版
发布时间:2026-01-22
来源:大力税手法税办公室 作者:第三只眼
免责申明:
本站自编内容版权所有,不得转载;部分内容转载自报刊或网络,转载内容均注明来源和作者,如对转载、署名等有异议的相关方请通知我们(tfcj@tfcjtax.com,051086859269),我们将及时处理!本网站登载的财税法规政策请以官方发布的为准;本网站内容仅供学习参考之目的,所有文章内容与观点并不代表本站观点、立场,我们不对其准确性、合规性负责!如用于实务操作等等其他任何目的,所产生的法律风险与法律责任与本站无关!
谨供参考 大力税手小伙伴学习材料(初)
扫一扫,打开该文章
相关文章
查看更多>>
【打印】
【关闭】
版权所有:天赋长江(无锡)税务师事务所
地址:江苏省江阴市长江路169号汇富广场22楼
电话:0510-86855000 邮箱:tfcj@tfcjtax.com
苏ICP备05004909 苏B2-20040047